常州市正衡中学天宁分校欢迎您!
网站登录
您现在的位置:
首页
>>
学校公文
>>
校一周工作
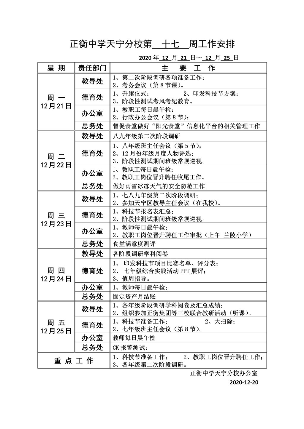
正衡中学天宁分校2020-21学年第一学期第十七周工作安排
发布时间:2020-12-21
录入者:办公室 来源:校长室 浏览次数:
关闭窗口
打印文档
附件
:
第十七周工作安排.doc
最新资讯
八一班开展 “我与优秀学…
同舟共济暖意浓,实践征程…
2025-2026学年第一学期七…
2025-2026学年第一学期七…
凝心聚力话成长,家校携手…
凝心聚力备期中,学子争先…
从“小”到“初”:用好习…
逐梦赛场,活力飞扬 ——…
逐梦赛场,活力飞扬 ——…
喜获流动红旗扬风采,文明…
学校介绍
校园资讯
上级公文
学校公文
德育工作
课题研究
教学科研
教学平台
访问统计
主办单位:常州市正衡中学天宁分校
苏ICP备05086717号-1
学校地址:常州市天宁区中吴大道765号 电话:0519-88814891 邮编:213018
技术支持:常州市教育科学研究院、常州万兆网络科技有限公司
访问统计